Учредитель организации:
Министерство социального развития и труда Астраханской области
Руководитель: Гудименко Антон Александрович
Адрес: г. Астрахань, ул. Бакинская д. 147
Телефоны: +7 (8512) 39-21-61, +7 (8512) 52-49-07
Сайт: minsoctrud.astrobl.ru
Государственное автономное учреждение Астраханской области «Областной реабилитационный центр для детей и подростков с ограниченными возможностями»
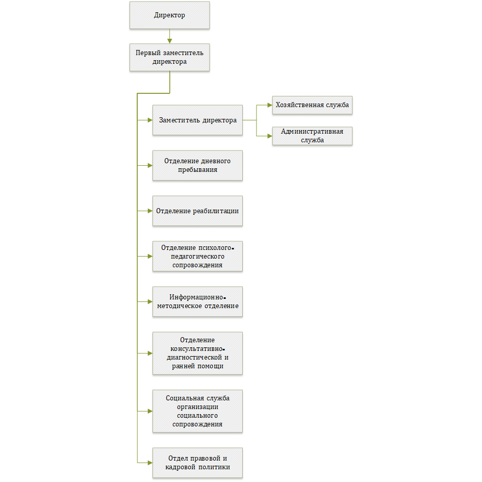
Директор: Карелина Ольга Владимировна
Адрес:г. Астрахань, ул. Ботвина 26а
Телефон: 8 (8512)36-13-35
E-mail: oblast-reab@astrobl.ru
Режим работы: Понедельник-пятница, с 8:00 до 17:00
Схема структуры и органов управления:

Попечительский совет
Отделение дневного пребывания
Руководитель отделения: Федина Ирина Владимировна.
Телефон: (8512)32-33-52
Место нахождения: Ботвина 26а
Отделение предназначено для организации реабилитационного процесса в условиях дневного (при необходимости – круглосуточного) пребывания с предоставлением койко-места, а также социально-бытовых услуг в соответствии со стандартами социальных услуг, предоставляемых в полустационарной форме.
Положение об отделении дневного пребывания
| Сотрудники отделения, участвующие в оказании услуг |
||
| 1 | Федина И.В. | Заведующий отделением –
врач-педиатр |
| 2 | Гафарова С.И. | Врач-невролог |
| 3 | Ефремова Т. Н. | Старшая медицинская сестра |
| 4 | Ералиева Э.М. | Медицинская сестра процедурная |
| 5 | Исмуханова Б.З. | Медицинская сестра постовая |
| 6 | Уразова Г.С. | Медицинская сестра постовая |
Отделение реабилитации
Руководитель отделения: Торишнева Елена Юрьевна
Телефон: (8512) 36-56-04
Место нахождения: Ботвина 28
Содержанием работы отделения является оказание социально-медицинских услуг в соответствии со стандартами социальных услуг, предоставляемых в полустационарной форме социального обслуживания.
Положение об отделении реабилитации
| Сотрудники отделения, участвующие в оказании услуг | ||
| 1 | Торишнева Е.Ю. | Заведующий отделением –
врач ЛФК |
| 2 | Демисенова К.С. | Медицинская сестра по массажу |
| 3 | Кузьмина О.Н. | Медицинская сестра по физиотерапии |
| 4 | Малинина О.А. | Инструктор по ЛФК |
| 5 | Мельникова Е.В. | Инструктор по ЛФК |
| 6 | Бареева Т.А. | Врач-физиотерапевт |
| 7 | Пащенко С.Н. | Врач-иглорефлексотерапевт |
Отделение психолого-педагогического сопровождения
Руководитель отделения: Бакулева Елена Вячеславовна
Телефон: (8512)36-52-89
Место нахождения: Ботвина 26а
Отделение предназначено для оказания квалифицированных социально-психологических и социально-педагогических услуг, а также услуг в целях повышения коммуникативного потенциала получателей социальных услуг, в части обучения навыкам самообслуживания, поведения в быту и общественных местах в сфере социального обслуживания получателям социальных услуг, находящихся в группах дневного и круглосуточного пребывания Учреждения.
Положение об отделении психолого-педагогического сопровождения
| Сотрудники отделения, участвующие в оказании услуг | ||
| 1. | Бакулева Е.В. | Заведующий отделением |
| 2. | Бакулева Е.В. | Педагог-психолог |
| 3. | Коваленко Н.А. | Педагог-психолог |
| 4. | Тарасова И.П. | Педагог-психолог |
| 5. | Осетрова Т.П. | Учитель-логопед |
| 6. | Захарова А.Х. | Учитель-логопед |
| 7. | Скоробогатова Н.П. | Учитель-логопед |
| 8. | Учитель-логопед | |
| 9. | Нещадная Г.Д. | Учитель-дефектолог |
| 10. | Власова Е.В. | Учитель-дефектолог |
| 11. | Хитровская М.В. | Учитель-дефектолог |
| 12. | Учитель-дефектолог | |
| 13. | Александрова Е.А. | Музыкальный руководитель |
| 14. | Гордеева Л.В. | Педагог дополнительного образования |
| 15 | Инструктор-методист по АФК | |
| 16. | Туменова А.Р. | Воспитатель |
| 17. | Донич Н.Б. | Воспитатель |
| 18. | Давлекамова Л.В. | Воспитатель |
| 19. | Мулыкова Г.И. | Воспитатель |
| 20. | Сорокина О.В. | Воспитатель |
| 21. | Апандиева С.С. | Воспитатель |
| 22. | Осетрова Т.П. | Воспитатель |
| 23. | Муратова А.Г. | Воспитатель |
| 24. | Чернозубова М.Д. | Воспитатель |
| 25. | Младший воспитатель | |
| 26. | Екшембеева Р.Н | Младший воспитатель |
| 27. | Павлова Н.И. | Младший воспитатель |
| 28. | Хапрова Н.П. | Младший воспитатель |
| 29. | Младший воспитатель | |
Отделение консультативно-диагностической и ранней помощи
Руководитель отделения: Королькова Валерия Сергеевна
Телефон: (8512)36-56-04
Место нахождения: Ботвина 28
Содержанием работы отделения является оказание квалифицированной консультативной и диагностической помощи и социальных услуг в соответствии со стандартами социальных услуг, предоставляемых в полустационарной форме социального обслуживания, а также оказание услуг ранней помощи детям целевой группы (детям в возрасте от 0 до 3 лет, имеющим ограничение жизнедеятельности или из группы риска) и их семьям.
Положение об отделении консультативно-диагностической и ранней помощи
| Сотрудники отделения, участвующие в оказании услуг | ||
| 1. | Королькова В.С. | Заведующий отделением — врач-невролог |
| 2. | Федулаева С.Г. | Врач-педиатр |
| 3. | Селезнев И.Б. | Врач-ортопед |
| 4. | Сабирова Н.Г. | Врач-психиатр |
| 5. | Жиглова Ю.В. | Врач функциональной диагностики |
| 6. | Коваленко Н.А. | Педагог-психолог |
| 7. | Учитель-логопед | |
| 8. | Джумабаева А.Р. | Учитель-дефектолог |
Информационно-методическое отделение
Руководитель отделения: Борисова Елена Владимировна
Телефон: (8512) 32-33-52
Место нахождения: Ботвина 26а
В обязанности отделения входит реализация информационно-методических мероприятий, направленных на усовершенствование системы качества учреждения, внедрения инновационных технологий, современных подходов к форме и содержанию работы с детьми-инвалидами, а также участие в реализации установленного порядка приема на обслуживание и оказание социальных услуг для детей и подростков с ограниченными возможностями, молодых инвалидов.
Положение об информационно-методическом отделении
| Сотрудники отделения, участвующие в оказании услуг | ||
| 1. | Борисова Е.В. | Заведующий отделением |
| 2. | Васильева Е.А. | Специалист по социальной работе |
Социальная служба организации социального сопровождения
Руководитель службы: Рахимова Елена Владимировна
Телефон: (8512) 36-13-35
Место нахождения: Ботвина 26а
В обязанности Службы входит: социальное сопровождение семей, воспитывающих детей с ОВЗ; разработка и координация графиков реализации индивидуальных программ получателей социальных услуг (реабилитационных маршрутов) и услуг ранней помощи; ведение автоматизированной базы данных получателей услуг в системе «Адресная социальная помощь»; осуществление мероприятий по обеспечению информационной безопасности учреждения; организация работы «Мобильной бригады».
Положение о социальной службе «Микрореабилитационный центр»
| Сотрудники отделения, участвующие в оказании услуг | ||
| 1. | Ишмухамедова С.Р. | Заведующий службой |
| 2. | Байрамалиев А.Р. | Программист |
| 3. | Измайлова Н.Р. | Специалист по реабилитации инвалидов |
| 4. | Гафарова С.И. | Врач-невролог |
| 5. | Федулаева С.Г. | Врач-педиатр |
| 6. | Мельникова Е.В. | Инструктор по лечебной физкультуре |
| 7. | Инструктор-методист по адаптивной физической культуре | |
| 8. | Власова Е.В. | Учитель-дефектолог |
| 9. | Тарасова И.П. | Педагог-психолог |
| 10. | Скоробогатова Н.П. | Учитель-логопед |
Государственное автономное учреждение Астраханской области "Областной реабилитационный центр для детей и подростков с ограниченными возможностями"